
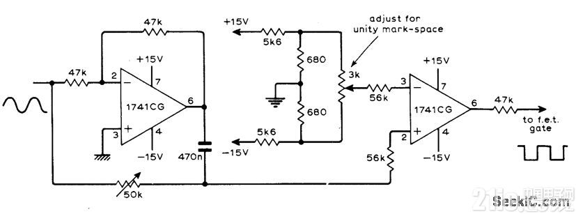
電路采用兩個運算放大器,以驅動相移參考方波和相位敏感探測器的直流輸出信號,信號由相同的正弦波信號源產生的。文章給出了操作方法和各種操作條件下的波形。

電路采用兩個運算放大器,以驅動相移參考方波和相位敏感探測器的直流輸出信號,信號由相同的正弦波信號源產生的。文章給出了操作方法和各種操作條件下的波形。
LED驅動電源的輸入包括高壓工頻交流(即市電)、低壓直流、高壓直流、低壓高頻交流(如電子變壓器的輸出)等。
關鍵字: 驅動電源LED 驅動電源作為 LED 照明系統(tǒng)的 “心臟”,其穩(wěn)定性直接決定了整個照明設備的使用壽命。然而,在實際應用中,LED 驅動電源易損壞的問題卻十分常見,不僅增加了維護成本,還影響了用戶體驗。要解決這一問題,需從設計、生...
關鍵字: 驅動電源 照明系統(tǒng) 散熱