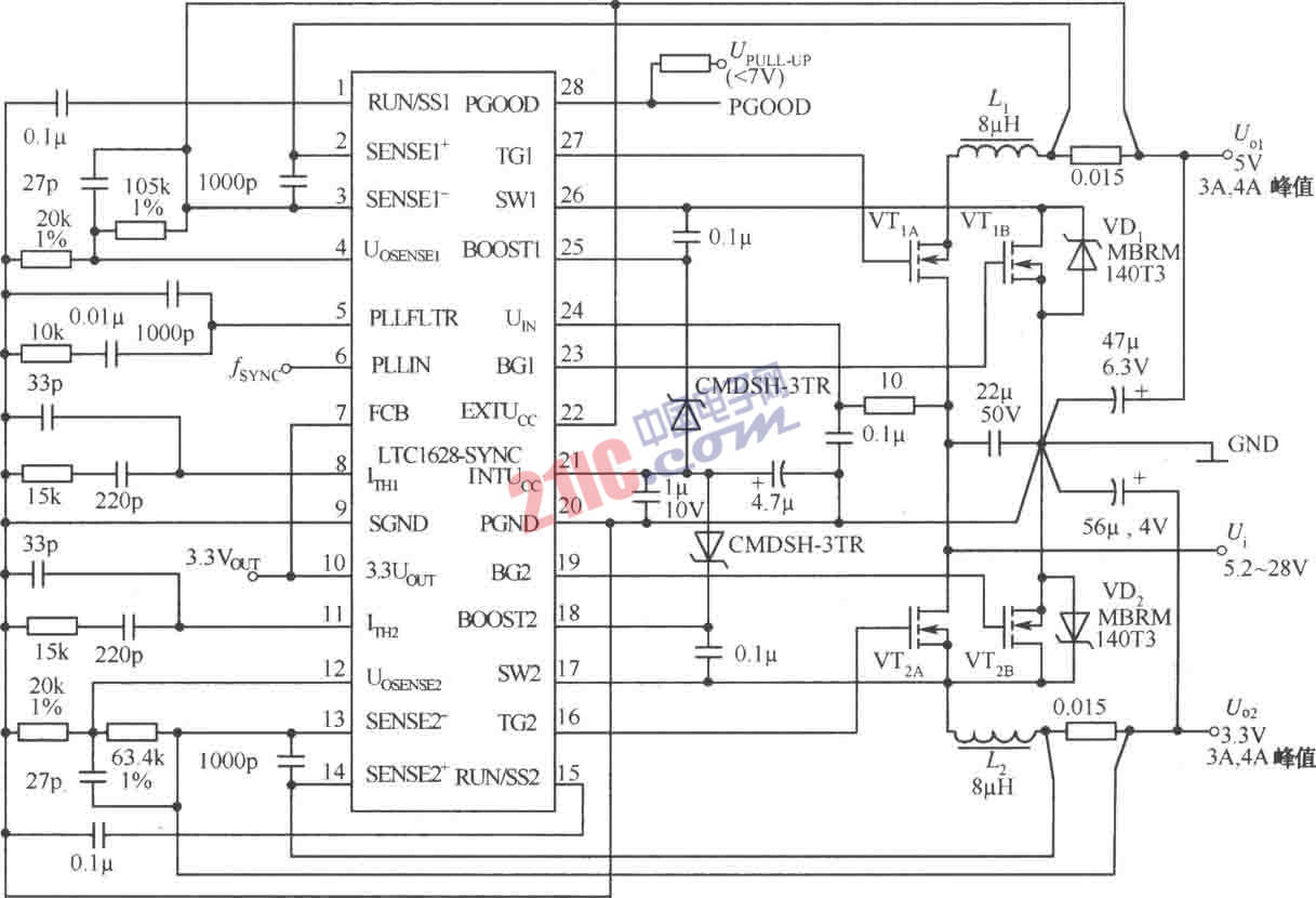
由LTCl628-SYNC構(gòu)成的5V/4A,3.3V/4A雙路直流穩(wěn)壓電源
[導(dǎo)讀]開關(guān)頻率=300kHz;VT1,VT2:FDS8936A;Ll,L2:8μHSUMIDACEP1238ROMC;輸出電容:PANASONIC SP系列。 function resizeImage(evt,obj){ newX=evt.x; newY=evt.y; obj.width=newX; obj.height=newY; }
開關(guān)頻率=300kHz;VT1,VT2:FDS8936A;Ll,L2:8μHSUMIDACEP1238ROMC;輸出電容:PANASONIC SP系列。






